DM6213系列 多通道采集器
(隔離型)
一、功能特點
多通道輸入,電源/通訊/輸入隔離 隔離電壓1200V。
各通道互相隔離,隔離電壓1200V。
多AD并行采集,2秒刷新所有通道。
LED顯示/寬溫LCD中文英文操作顯示。
默認60分鐘定時息屏功能降低能耗。
帶按鍵方便用戶現場調試設置。
兩個獨立隔離防雷RS485接口,標準MODBUS-RTU通訊協議。
DIN35導軌安裝方式。
二、鎢錸熱電偶采集器主要技術指標

三、產品端子接線

四、鎢錸熱電偶采集器產品選型
多通道采集器 DM6213-□□-□□□-□□-□(M212)
①② ③④⑤ ⑥⑦ ⑧⑨

備注:1、各通道輸入類型都可以分別設置訂貨為熱電偶時可以設置為0-100mV,可以接分流器。
2、選型必須完整,沒有選到的功能也要填上代碼,選型舉例:DM6213-T07-R0T0SS-0D-32(M212)
3、端子69、70COM2可以做從機只有測量值供上位機讀取,也可接DM6240繼電器輸出或DM6241模擬mA/V輸出。
五、操作說明
(一)按鍵功能 儀表按鍵為輕觸式按鍵,使用時請勿用力按壓。在息屏狀態下,按任何按鍵都可以喚醒顯示。

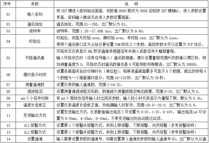
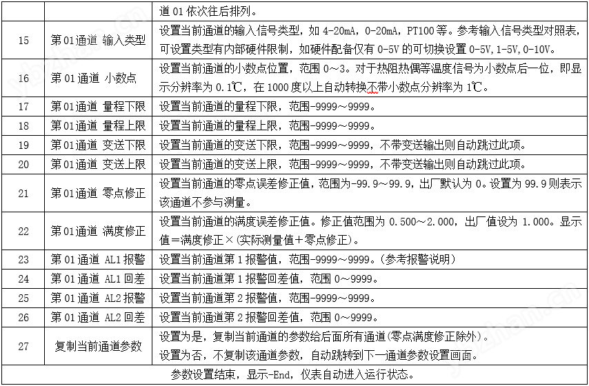
(二)參數設置
工作狀態下,儀表同時顯示多個通道測量值,按住SET鍵不動約1秒進入密碼驗證畫面。在設定狀態下,顯示參數提示信息、設定值。如果設定過程中約 60 秒鐘無按鍵操作,則自動退出設置狀態進入運行狀態。設置好一個參數后,再按 SET 鍵確認進入下一個參數設置狀態。在設置過程中,長按?鍵不動約2秒返回上一個參數設置狀態。



六、通訊說明
(1)本產品配RS485接口,直接與計算機通訊。RS485標準通訊距離1.5km,可以掛接多個儀表。RS232標準通訊距離15m,只能掛接一個儀表。RS232接口的TXD、RXD、GND分別接計算機串口的第2、3、5管腳。數據格式為1個起始位﹑8個數據位﹑1個停止位,校驗位可設置。為避免通訊沖突,儀表都處于偵聽方式。計算機按規定地址向某一儀表發出一個命令,然后等待一段時間,等候儀表回答,儀表收到正確命令后再發送出數據。發送結束后儀表又處于偵聽方式。同一系統中,儀表地址不能相同,波特率要一致。
(2) 采用標準Modbus-RTU通訊協議,使用其中的03、04、06功能號。在使用組態軟件觸摸屏時,選用設備為標準Modbus或modicon(XX康)的PLC,Modbus-RTU地址型,功能號為3X或4X都可以,寄存器地址是從開始,數據為有符號16位整型,使用組態王時寄存器(即4x001,4x000),別的組態軟件有可能是從3x001或3x000開始。需用戶根據實際情況處理小數點位數。用戶編程建議定義有符號的整型數據即可,也可以通過計算,當數據大于0X7FFF(十進制32767)時,用65536減去該數據再取負,例如通訊傳輸數據為0XFF9C(十進制是65436),65536-65436=100,再取負數即為-100,專業算法也可以用取反加1。對于長整型數據如累積量等,數據值=高位×65536+低位,也可以選擇數據類型為長整型(Long),系統自動計算出累積量。寄存器4x1024起為測量值的單精度浮點數類型,執行標準IEEE754,例如0x42CAFBCF對應101.4918(另見高級參數設置四個字節排列順序可設置)。


七、報警說明
該儀表可帶1個或多個報警設置,每個通道可設置報警或多通道共用一組報警參數公共報警。采用報警值回差值兩個參數避免繼電器頻繁動作。另外高級密碼有報警延時功能。
上限報警:測量值高于報警值則處于報警狀態,測量值低于報警值-回差值后,解除報警狀態;
下限報警: 測量值低于報警值則處于報警狀態,測量值高于報警值+回差值后,解除報警狀態;
關閉報警值:禁止報警。 各通道報警狀態值通訊可以讀取。
八、聯系我們
博敏特成都科技有限公司致力于工業自動化控制領域,集研發、生產、銷售、服務為一體,是一家專業的智能測量控制儀器儀表制造商。依托公司20多年研發經驗的累積與不斷創新,形成自有知識產權品牌bomite®系列產品,包括記錄儀、單通道測控儀、多通道巡檢儀、流量積算儀、PID控制儀、稱重儀表、隔離柵安全柵、電壓電流表、頻率轉速表、定時器計數器、信號源等等數十個系列,產品廣泛應用于化工、電力、石油等各類工業、科研現場。
博敏特始終堅持“精益求精,工匠精神”的理念,不斷開拓創新,以質量為核心,以工業4.0為導向,誠信經營,用心服務,竭誠為用戶提供工業級的自動化儀器儀表。


































